This article focuses on the dynamics of culture, language, and race as integral to the discourse on Pan-Islamist/Pan-Arabist national identification in Egypt during an era of drastic change in the Egyptian political and social spheres that set the stage for the current century that followed. Our approach draws on computational analysis or topic modeling to probe relevant thematic discussions on the conceptualization of race, language, culture, and identity by leading Arab-Muslim intelligentsia at a foundational moment that paved the way for Arab Nahḍah ('modernityʼ). Specifically, this analysis is meant to trace the intellectual development in the writings of Muḥammad Rashid Riḍā’s (1865-1935), which appeared in the magazine he edited, al-Manār ('The Lighthouseʼ, 1898-1935), and those of Aḥmad Ḥasan al-Zayyāt’s (1885-1968), editor of al-Risālah ('The Messageʼ, 1933-1953), also a weekly magazine, both published in Cairo, Egypt.[1] The study concludes that both figures sought to galvanize a largely hybridized Islamist/Arabist discourse as manifested in the clusteral paradigms of modeled topics.
Our investigative approach to the politics of identity and other modalities, including religion, culture, and ethnicity, builds on a blending, or – to borrow from Andrew Piper – “integration” (“Novel Devotions” 69) of distant and close readings of the paradigmatic shifts in the identity politics discourses in the two magazines. We make use of Franco Moretti distant reading (2005), which is a facet of the digital turn in the humanities, in exploring the entire corpora of the two magazines, while our “close reading” draws mainly on the articles written by the two editors-in-chief, who are the main contributors to the two magazines. Our visualizing-steered approach is meant to sustain traditional close reading with the abstract view offered by the graphs of topics modeled and in turn probe the paradigmatic shifts in the discourse of Arab/Islamic identity as introduced in the two magazines. This digitally-aided close reading aims at a better understanding of the underlying parameters of identity discourse during a critical juncture in the history of Arab literary/cultural journalism and Arab cultural history in general.
Contextually, numerous studies discussed the application of topic modeling to Arabic corpora to enhance topic detection and clustering (Rafea and GabAllah 2018). Researchers like Francesca Fallucchi et al. (2022), for example, discuss how both quantitative and qualitative research methods in the humanities can be enriched through the use of the functionalities and tools offered by digital humanities in Arabic, though they focus mainly on the Edumeres Toolbox[2] as applied to Arabic textbooks. This enriching potential features prominently in Till Grallert’s study of the periodical press during in late Ottoman Eastern Mediterranean, with a focus on four Arabic magazines that included al-Manār. In his article, Grallert proposes a systemic study of journalistic production during the pre-Nahda period as a “formative” discursive field that still has bearings on the cultural and intellectual life in the Arabic-speaking Middle East. However, his study addresses the question of authorship and the inter-journalistic network, using “social network analysis and stylometry for authorship attribution” (Grallert 61). In a more recent study, “Do Egyptians Still Care About the Arab Spring?” (2024), topic modeling is used in the classification of journalistic topics in post-Arab Spring Egypt where the modelling step provides a deeper and richer understanding of the relationships and patterns in the corpus. It shows how modelling process enables researchers to gain insights into the cultural, social, and historical contexts of the studied texts.
Methodologically, we use morphological processing and topic modeling of al-Manār and al-Risālah corpora to investigate topical (thematic) concurrences associated with the identity discourse in the Arab-Muslim world in both magazines. This qualitative mapping (and graphing) is coupled with a quantitative, close reading of selected articles, by the editors-in-chief, that directly address the respective topics explored in this study. This hybrid approach, besides enhancing our understanding of the engaged topics, helps in unraveling the underlying discursive patterns and their fluctuations across the span of the two magazines’ lifespans, and of course apart from the controversy of the pros and cons, or – to borrow from Elizabeth Callaway et al. (2020) – the “push and pull” of digital humanities. So, based on established traditional readings of the selected topics, we revisit the corpora, contextualize modeled topics, and search for new insights by drawing on the abstract views resulting from such modeling. Here, clustering words together under topic modeling allows us to pinpoint the word network recurring under each theme and track thematic variations and frequency rates over the publishing spans of the two magazines.
Methodology
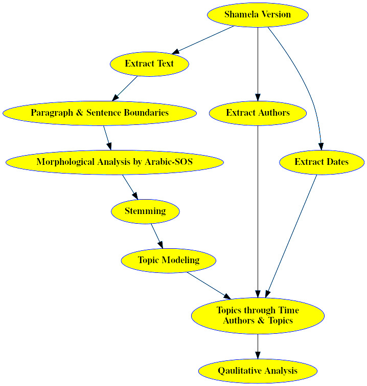
The data used in this study comes from the Shamela versions of al-Manār (https://old.shamela.ws/index.php/book/6947) and al-Risālah (https://old.shamela.ws/index.php/book/29674). The two xhtml text files of the two magazines, which already have a clean and simple navigation structure, were extracted using the Python library, BeautifulSoup, removing the boilerplate and the markup tags. This resulted in 3980 text files and 6.740.567 words from al-Manār and 13755 text files and 15,228,812 words from al-Risālah. The texts are organized chronologically so that we can track the respective topics and also quantitatively measure the frequency of clusters (word networks) across the lifespan of the magazines. Although the digital versions of the two journals are searchable, it is not possible to analyze the large amount of available data or extract thematic evidence without the help of topic modeling, as the digital versions only allow for keyword searches.
Drawing on distributional semantics, topic modeling the two magazines’ datasets offers us paradigmatic insight into the key themes or clusters that can nuance our traditional close readings of these related themes. Due to the special richness of Arabic morphology, preprocessing is applied through morphological stemming, in which prefixes and suffixes are dropped, and then conjunctions are dismissed in topic models, using root forms only.
In preparation for processing, sentence boundaries are detected heuristically, and then morphological segmentation is conducted. The topic models are then built through stems produced by the Arabic-SOS tools, where the Gradient Boosting Machine Learning algorithm is used for word segmentation, resulting in an accuracy rate of 98.8%. Next, the Mallet topic modeling toolkit (Mohamed and Sayyed 2019) within these models, topical words, having maximally higher frequency rates than others, are taken to be thematically correlating into clusters (themes). Through 50 and 100-topic modeling, we get a thematic distribution map, where the high-probability list co-concurrences (or near collocates) guide our close investigation of the distribution of such top words and reading of the selected texts to see how the surfacing topics cohere into meaningful patterns. This close reading is coupled with a metadata review to sustain a consistent reading of the topics discussed. With close reading focusing eclectically on the articles written by the editors-in-chief of the two magazines and the topic modeling process results, we compare and contrast the progress line of the selected themes that sustain the identity formation discourse to identify elements or convergence and divergence in both magazines and thus see how the digital-manual synergy can help in giving new insights about major sociocultural preoccupations during a foundational period in the history of Arab culture. Such preoccupations will be contextualized in the following sections.
Arab Racio-national Imaginary: Critical Context
According to the Italian Marxist Antonio Gramsci (1891–937), hegemony is not just the dominance of one class over the other(s) but also necessitates the consent of the lower class(es). In his later writings, Gramsci explains that hegemony is not merely rooted in economism but is a matter of political and cultural dominance as well. We would have to agree with Gramsci’s theory of hegemony because the modes of hegemony, dominance, and control that we observe in the early 20th century Arab World do not merely dominate in the realm of state politics, but practically dominate over a majority, if not all aspects of life. However, it is through struggle and human agency that we can overcome hegemony.
We use the above theoretical framework in addressing the minorities in the Arab world (specifically in Egypt), and the cultural and political constructions of empire. We explore through computational tools the role of the selected magazines in shaping the earlier discursive formations of identity that still reverberate in the modern cultural and intellectual life in Egypt and the Arab world.
Why al-Manār and al-Risālah
During the pre-Nahḍah[3] period (roughly mid-19th to early 20th cen.), magazines were the locomotives of cultural transformation and enlightenment in an Arab world that was suffering both vicious colonialism and oppressive monarchy. These magazines induced dynamism in a largely stagnating Arabo-Islamic world. They also served as a platform, not only for interreligious dialogues, debates, and disputes but also for an eclectic translational process of world literature. No wonder major intellectuals of the time contributed to these magazines, adding to their lively and innovative discussions. Both al-Manār and then al-Risālah played a key role in reflecting the spirit of their age and in invigorating the cultural sphere in Egypt and, by extension, in the rest of the Arabo-Islamic world, given their circulation outside Egypt.
Scope
Based on the foregoing, this article investigates the multifaceted identity discourse as represented in the journals through racial, religious and cultural debates. These key constituents of identity largely shape and are also shaped by the prevalent nationalist narratives in Egypt during the lifespan of the two journals. And, since language itself is a key constituent in the racial discourse on Arab, Christian-(Coptic)-Jewish relations, topic modeling has helped us in tracing the main associations or collocates surrounding the topic and identifying its conceptual molding.
From Pan-Islamism to Pan-Arabism
Both al-Manār and al-Risālah represent pivotal links in the shift from Pan-Islamism to Pan-Arab nationalism within the discourse of Arabo-Islamic identity in Egypt, and the rest of the Arab world, during the pre(modern) period. While the focus of al-Manār was on religious issues, especially the relationship between Muslims and Copts (Christians) and later Muslims and Copts against Jews, with the rise of the Palestinian Question, both al-Manār and al-Risālah had a deep nationalist thread within that sweeping religious current.
Based on an analytical inspection of the high frequency themes in al-Manār throughout its publication years, the following cluster-network chart indicates a steady mention of the religious, followed only by a parallel, though less frequent, discourse on Egyptian national discourse that involves largely political reform. The leading clusters 15, 11, and 40, into which all other subclusters channel, are shown in (Figure 1).
These three clusters roughly reflect the dominance of the religious (clusters 40 and 15) in the magazine, with a bent towards the religio-national, as reflected in cluster 11. The line graph shows a considerable rise in cluster frequency between 1916 and 1917, corresponding to the 1916 Great Arab Revolt led by Sharif Hussein ibn 'Ali against the Ottoman Empire.
And while cluster 40 engages exegesis of the Qurʼan, based on the conclusive scriptural evidence and genuine Sunnah ('Prophetic Traditionsʼ), cluster 15 reflects a binary religious discourse through which Islam and Christianity are weighed against one another, in terms of the creed itself, and with a focus on the notion of monotheism as compared to the Christian Trinity. Yet, by following the idea of his mentor, Muḥammad ‘Abduh, Riḍā believed that Egypt as a nation was not ready for self-sovereignty, needing “gradual training in the arts of rule” (Hourani, Arabic Thought 137). Riḍā first advocated socio-religious reform in a then-declining Ottoman Caliphate in the face of vicious European imperialism. However, he lost all hope in this proto-Ottoman Islamism with the rise of the Unionists’ Pan-Turanism and Ataturk’s abolition of the Caliphate. He dubbed the abolition as a social, religious, and political coup (Riḍā, “al-Inqilāb” 273), and admitted that Islamic rule is “closer to Republicanism than to absolute monarchy” (Riḍā, “Manāfi” 279). In Riḍā’s opinion, unmarred belief in Islamic monotheism and proper understanding of sound governance, based on consultation (Shūra), were entwined in sustaining both religious and secular progress for the Muslim nation. In 1907, he believed that the Egyptians, like the Europeans, were much better than the Turks, as the former enjoyed a free press while the Turks were still suffering the bloody consequences of censorship. He attributed the Arabo-Muslim backwardness and despotism in his time to misunderstanding of or deviation from the pristine tenets of Islam and to the fact that the Arabs had learned the values of freedom and justice largely through mingling with the Europeans.
Figures 2 and 3, where a plummeting cluster 11 is met with a rising trend in clusters 15 and 40, underline the shifts in Riḍāʼs revivalist/reformist course, showing that his reformism flourished under the influence of his two masters, 'Abdu and al-Afghānī (climaxing at the close of the 19th century), and then receded in the 1930s in favor of a spiking revivalist Salafism, when Christo-Islamic binarism resurfaced. This religious binarism is also reflected in Riḍā’s discourse on the Jews. Here, we will compare the attitude towards the Jews as a racial other in both al-Manār and al-Risālah, but only after introducing a brief outline of how the Jews have been represented in Arab-Islamic history.
Race and Racism in al-Manār and al-Risālah
As will be explained later, the terms 'raceʼ and 'racismʼ witness high frequency in both magazines during times of crises and transition (as reflected in clusters 38 (weighted 0.03777) and 66 (weighted 0.04149) in al-Manār and cluster 65 (weighted 0.02803) in al-Risāla), knowing that, just like chauvinism, racism itself is a shifting social construct that is nevertheless integral to the processes of identity formation with the purpose of modernizing Egypt without abandoning its cultural heritage. Farah Antun’s conclusion of his 1904 novel gives a clear indication to the alternative of a failed negotiation, that is decline (symbolized by the death of the two lovers due to their superimposed separation due to their difference in religious affiliations, Christianity and Judaism (Alwan 52–53).
A spirit of tolerant coexistence among the followers of the three Abrahamic religions was largely prevalent in Egypt up until the 19th century, thanks to the established Islamic Dhimma[4] concept. Such tolerance finds its roots in the Prophet of Islam’s Charter of Medina concluded between the Muslims and the Jews, where both parties constituted a single nation under which all enjoyed equal rights and duties. For Alwan, awareness of anti-Jewish prejudices and bigotry increased with the modernization process of the 19th century and the expansion of European education. However, the major shift in the relations between both the Muslims and the Christians, on one hand, and the Jews, on the other, came with the 1948 Jewish occupation of Palestine. Then, pro-Jewish sentiments in Egyptian journals started to recede while the ‘Jewish Question’ began to surface. It would be interesting, however, to quickly skim the Jewish presence in Arabic literature from its early stages. This developing discourse will therefore be traced in both magazines under investigation.
Riḍā’s Developing Discourse on the Jews
Riḍā’s representation of the Jews in al-Manār can better be conceived within the context of journalistic views of the Jews in Egypt during its publishing span. The literature about the Jewish presence in Egypt was largely marred with political tensions, in a discourse tinged with a nationalist hue, especially during the 1940s and beyond. As early as 1902, he would speak positively, not only about the Jews but also about the Zionists. Within his discussion of the Jewish revival, Riḍā referred to the Jewish Zionist Society, praising their financial and economic leverage, especially in France, and inviting Arabs and Muslims to follow their suit in clinging to material power as a source of prosperity (“Ḥayāt” 302). For Riḍā, the Jews maintained their unity and power through adherence to their language and religion, and through their economic mastery. He also believed that their power lay in their formation of several societies (movements or denominations), including the Zionist Society, which originated in Austria, Germany, England, and America without the purpose of seizing Jerusalem as a seat of their authority. Riḍā’s comparatist, emulative line of thought about the Jews, as illustrated through the following graph (Figure 3), maintains that the shift from the religious to the political was sparked only with the emergence of the Palestinian Question, and preceded the organized Jewish Immigration and consequent Jewish-Palestinian clashes, followed by the Hebron Massacre (1929).
In Figure 4, the territorial precedes the religious and the focus is on the issue of entitlement to a homeland in sacred Jerusalem. Here, the religious tone seems to subside in favor of the territorially grounded political, as manifested in the over-recurrence of territorial terms (signifiers). This perspective is also sustained by Riḍā’s arguments against the then-attempted French ‘Christianization’ of the Berber, within his 1930s articles on the Berber Question and the French attacks on Islam in al-Maghreb al-Aqṣā (the Farthest Maghreb).[5]
In Egypt, however, and because of the Israeli occupation of Palestine, the Egyptian Jewry – who had formerly been overlooked or acknowledged as part of the national fabric of the community – were caught between the Egyptian/Israeli binary, where ethnic, religious, and identarian nuances were at full play. So, the periods in which the Jews were singled out as ‘fifth column’ traitors to the country and the nations were those during the critical junctures of the Palestinian Question, either during the 1947 UN Partition Plan for Palestine or the 1948 war. This surging sentiment of hostility towards the Jews was largely trigged by “Zionist policy in Palestine, and it is a hostility that has affected even the Oriental Jews who are not Zionists” (Hourani, Minorities 35). Among the prevalent narratives about the Jews was that they were fully entitled citizens whose Jewishness prevailed over their Arabness. Another narrative, however, was that they were colonialists in disguise or – to borrow Fanon’s phrase with a slight twist, ‘Arab skins with Jewish masks’ – a narrative that was outweighed during the times of crises. That very narrative ran through both al-Manār and al-Risālah consistently (see Kamel 2006). The Jewish-Arab crises during this period include the emergence of Sir Moses Montefiore and his massive support of Zionism (the 1840s), the role of Sephardic Jews in Egypt under the protection of British Capitulations, the Jewish role in robbing the state in the 1870s by lending Khedive Ismail a wealth that dragged Egypt into a swamp of debts and thus led to British and French intervention, the Zionist Congress in Basel (1897), and the economic leverage that allowed the Jews to have Jewish ministers in the 1920s. These junctures, and others, reflect the fluctuating recurrence rates of Jewish mention in al-Manār.
Given that the magazine’s objective, in Riḍā’s words, was to induce reform in a stagnating Arab world at the time (“Fātiḥat al-Sanah al-Ūlā” 9), its treatment of racial discrimination as a threat to the nation’s unity was largely balanced. The representation of Jews in al-Manār was tolerant, with a prevailing tone of antisemitism/antiracism. This approach by the Syro-Lebanese owner and editor was remarkable, especially as Levantine Christian writings about the Jews at that time were unfavorable, even hostile, in the light of the Dreyfuss Affair (Haim 307–09). Instead, his frequent mentions of the Jews in al-Manār allowed Riḍā to denounce European racial discrimination against them (Hourani, Minorities 18). The Jews, who embraced the Arabic language, were relatively integrated into the larger Muslim community, and were even “Islamized in their social life and popular ethics” (18).
Riḍāʼs magazine did not buy the anti-Jewish racialism then prevalent in Europe. In 1898, he addressed the issue of the Jews in France and in Egypt — in particular, that the Dreyfuss Affair demonstrated a 'racistʼ, not religious, foundation to the prosecution of Jews (“al-Yahūd fī Faransā” 54). Riḍā also condemned similar anti-Jewish attitudes assumed by some Egyptian magazines, stating “we believe public freedom is not limited to a certain party to the exclusion of another. Rather proper civility and genuine fairness dictate absolute equality among all humans in terms of public utilities” (53). Here, Riḍā insisted on a conciliatory approach, prioritizing commonalities within the bounds of the one nation, concluding with a call to “fellow easterners” to learn from the Jewish case in France.
In 1901, Riḍā would highlight the fallacies or misconceptions about every religion (“Shubuhāt” 379). He also noted that no followers of a specific religion, Muslim or Christian, should promote misconceptions about another religion. Still, he criticized the Christians for hurling false accusations against Islam. In the same article, Riḍā argued against certain misconceptions about the prophecies of Moses and Jesus, though noting that Judaism and Christianity would be properly understood only when Islam was acknowledged, since the evidence of the veracity of the two former religions lay in the Qurʼan.
In 1902, Riḍā elaborated on the idolatrous origins of both the Torah and the Bible (“Shubuhāt” 379), noting that the current versions of the Old Testament were distorted. He stated that the true Torah referred to in the Qur’an was the one containing Moses’ Commandments, as outlined in the Pentateuch. He stressed that the only way to salvation for the Jews was to acknowledge the Muslim faith, though he admitted that even some eastern Muslims, embracing European misconceptions about Islam, had abandoned the religion altogether, just as Europeans had largely abandoned Christianity. He added that “were it not for the Muslims’ misrepresentation of their religion and the Westerners’ mistranslation of the Qur’an, all rational Europeans would have embraced it” (380). In this sense, Riḍā was differentiating between the pristine version of revealed Judaism and its contemporary distorted version. Yet, during the heated debates about the Jesuit missionaries, Riḍā found the Jews less excessive in their mammon worship than the Jesuits. The spirited controversies between Riḍā and Christian missionaries at the time and how Islamic-Christian religious polemics eclipsed their Islamic-Jewish counterparts are reflected in the prevalence of the religious thread over the national/political in Figure 4.
The two main clusters (38 and 66) reflect the frequent mention of Islamic/Judaic themes in al-Manār. The topic modeling result shows that the religious discussions of Judaism versus Islam prevail over the discussions of the same theme from national and political perspectives. The first cluster anchors key Judaic terms as part of the Islamic-Christian debates, with a focus on the religious. Terms such as “Jews, Torah, the Pentateuch, the Land of Israel, and Old Testament” entwine with Christian terms: “Messiah, Bibles, Christians, Crucifixion, Jesus, Matthew, John, and Disciples.” Within this cluster, the religious tone prevails over other political and national threads. The second cluster, however, shows that the earlier religious tone as subsuming and even morphing into nationalistic and political threads. So, the national/territorial — “Palestine, Maghreb, France, Jerusalem, homeland, Algeria, World, and land” — couples with the politico-religious — “Jews, Arab, Zionist, French, and Berber, tribes and mosque.”
This braiding of the religious, the national/territorial and the politico-religious reflects the intricacies of Jewish representation in al-Manār, and the prevalence of the religious. The topical associations also reveal reciprocity in the frequencies of the two different clusters. The graphic chart in Figure 5 shows parallel fluctuations in the two clusters throughout the magazine’s publishing cycle. The early recurrence in the chart occurs in 1898, the time the Dreyfus Affair found its way into the press, revealing anti-Jewish racism among French “publishers coveting Jewish wealth” (“al-Yahūd” 53) in the words of Riḍā himself, who was contrasting the status of the Jews both in France and in Egypt. Interestingly, Riḍā in this article criticized not only the French double-standard policy towards the Jews in the East and the West but also prejudiced journalism in both France and Egypt, asking the Egyptians — and the Easterners in general — to learn the anti-racism lessons from the Dreyfuss Affair.
Although Riḍā clearly distinguished between the religious and the political in the representation of the Jews, as indicated in Figures 4 and 5, the two different topics show parallel fluctuations, falling and rising together almost exactly, throughout in a way that hints at an unaddressed link between the two. No doubt Riḍā himself, in his articles on Islam, Arabism, and nationalism, maintained that these different designations were entwined within the transcendent bond of Islam. Responding to a question on Islam’s view of nationalism, Riḍā differentiated between chauvinistic national, ethnic, or religious fanaticism and nationalism, asserting that Islam denounces clannishness or blind partisanship in favor of a multi-ethnic, multireligious bond within the single country, which by no means conflicted with pan-Islamism or Islamic solidarity (“al-Waṭanīyah” 191). In this sense, Riḍā seemed to be deriving from his precursor, al-Afghānī, who deemed religious unity and national unity mutually reinforcing and even preferred nationalism to pan-Islamism since the former – based on common language, culture, and territory – would be more effective in establishing and sustaining political power (see Kedourie 14–15). For Riḍā, this was a modern form of solidarity that would be palatable, unlike Jahili (pre-Islamic) clannishness or chauvinistic partisanship (“al-Waṭanīyah” 161). This view seemed to derive largely from 'Abduh’s (and of course al-Afghānī’s) rationalistic view of religion and his advocacy for multireligious sociopolitical unity in the face of a stagnant, superstitious, and dogmatic Islamism.
In the 1910s, Riḍā would maintain that both Arabs and Jews were Semites and Easterners. Yet, those Jews became increasingly racist with the rise of Zionism, whose objective was to “rally the Israeli people in Palestine and make it a homeland for them exclusively” (“Al-Ṣihyūnīyah” 385). Interestingly, Riḍā noted that the “Christian nations” in Europe used to disparage the Jews “in the name of anti-Semitism,” in a way that united all European Jews and eventually inspired them to “colonize Palestine” to avoid European oppression (385). So, his solution was that the Arabs either reconcile with the Zionist leaders or rally up, form associations or – if absolutely necessary, in case peaceful solutions failed – “establish armed militias to resist them by force” (“al-Masʼlatān” 319). Later on, and in the wake of the Buraq Uprising (also known as the Wailing Wall riots) in 1929, Riḍā lumped together the British occupation and the Jews as “opening the door for sedition in Jerusalem and paving way for appropriation of the al-Aqṣā Mosque from the Muslims” (“Fatḥ al-Yahūd” 414). According to him, the “great” American President Wilson, the Zionist Jews, and the Jewish nation at large, were used as tools by the British in their imperialist enterprise (414).
Riḍā’s discussion of Zionism and Jewish-Arab relations was only part of a larger discourse on Islamic ‘Arabness’ as an umbrella identity. In 1917, he maintained the bond between Islam and Arabism, that Islam promoted Arab unity and that Arabo-Muslims had abandoned earlier forms of chauvinistic partisanship in favor of the multi-racial, multi-national, and multireligious nation. His call for Arab independence from a nominally Islamic Turkish authority was only a countermove to a Turkish pan-Turanism, which for him was a renewed form of chauvinistic racism. In this regard, he developed the Salafiyya preached in al-Urwah al-Wuthqa (Arslan 127–28), adopting al-Afghānī’s utilitarianism in his reform project. This Salafiyya was his drive for Arab nationalism (Al-Makhzumi 257), which was posited against Ottoman Islam as well as military despotism and barbarism. Riḍā’s reform project built on an inclusive multicultural, multireligious, and multiethnic vision in his quest for a new normativity that lay beyond the rigidly traditional and the neoliberally secular, in a “step on the path of revival” (Shahin ix-x).
Al-Zayyāt, on the other hand — and whose al-Risālah magazine (1933-1953) was considered a milestone of Arab liberalism — took things a step further in the reconciliatory project, developing a synthetic approach that braided Arab and Western literary heritage with his own discourse of race, specifically in relation to Judaism/Zionism/Fascism during the interwar period, all within his umbrella discourse on Arab identity. His enterprise favored an ecumenical approach to the Arab Nahḍah (Makdisi 110). In this sense, the emergence of al-Risālah came as a natural representation of the spirit of the age in Egypt, with a focus on a new nationalistic trend rooted in collective Egyptian identity and the Arabic language,[6] in its literary and historical sense, rather than in its religious sense (Esposito 62–63).
Riḍā’s pragmatic view of the rising secular nationalist bent as assimilative of ethnic and religious diversity in the new nation-state, was developed by al-Zayyāt into a pro-Arabic, pro-Islamic, and pro-Eastern version. Like Riḍā’s, al-Zayyāt’s version was antiracist, despite the temporary fluctuations under a turbulent inter-war and post-war Egypt. His nationalist discourse embraced religious plurality clearly manifested in his articles on the other, i.e. the Jews.
Egyptian national identity and the Jews in al-Risālah
A review of the head themes in al-Zayyātʼs magazine al-Risālah, as indicated in Figure 6, largely reveals the main journalistic concerns at the time. Read together, the frequently discussed key clusters address anticolonial, Arab Egyptianness, marked by an awareness of its Islamic roots, territorial privilege, and freedom from British occupation and local despotism. In this version of Arab-Islamic nationalism, issues related to the Jews represent a single variable within a political, territorial identity discourse. Compared to the Arab-Islamic Egyptianness clusters (16 & 60, at 0.092 & 0.062%), the Jews-related cluster (65) is less frequent (0.028%). While incorporating the territorial and nationalistic Arabness in cluster 65, it also features Zionism within the interplay of the territorially national and the historically religious. So, the discussion of Zionism was bounded by an Arabness (in language and culture) and Islamness.
Figure 6 outlines the magazine al-Risālah’s approach to such opposite narratives, featuring a topic (social) network, with the head themes highlighted in green, and reflecting the magazine’s highest probabilistic clusters or paradigmatic frame. Within its discourse on the religiopolitical tradition, the territorial sense of the Egyptian nation looms large. This territorial attachment to the homeland (patrie) is based on Ibn Khaldūn’s (1902) notion of 'Aṣabiyya (`communal or tribal solidarityʼ), which implies an ethnic sense of genealogical partisanship. It also builds on al-Ṭahṭāwī’s (1801-1873) concept of patriotism (Waṭanīyyah), which involves nationalistic attachment or “sense of solidarity … in relation to a particular geographical territory” (Colla 133). This double sense of patriotism accounts for the braiding of the religious, the communal, and the territorial in the clusters addressing nationalism (including ethno-religious Arabo-Islamism and modern state patriotism).
al-Zayyāt intended al-Risālah to drive a cultural and intellectual revival by enhancing literary taste and maintaining cultural enlightenment (“Ar-Risālah” 3). Al-Zayyāt believed that genuine progress could be attained through a wholesome synthesis of the old and the new, the Arab and the Western, the Islamic and the Christian — not unlike Riḍā — and that al-Risālahʼs core principle was to connect and link these aspects. Yet this synthetic approach was to be embraced within an Arab culture whose impact on the history of world progress was intensely outlined by al-Zayyāt in a series of articles on “The impact of Arab culture on knowledge and the world” (“Athar al-Thaqāfah” nos.1, 3, and 4). According to al-Zayyāt, and unlike the repressive Roman and Byzantine empires, the Arabo-Islamic culture had “civilized the world”, “revived chivalric values”, “instilled tolerance”, and “liberated the mind” (“Athar al-Thaqāfah” no.1, p.8). Al-Zayyāt compared this Arab culture to the Latin culture in medieval Europe, which had induced the light of knowledge and civility in a then-barbaric Europe. Through the efforts of Raymond de Sauvetât’s Toledo School of Translators, the gems of Arab sciences were translated into Latin and thus infused vitality into a then stagnating West (al-Risālah (no.3, p.9). For al-Zayyāt, Egypt was the seat of Islam and Arabism and the hub of any potential pan-Islamist and pan-Arabist revival (“Miṣr wa al-Umam” 1401-1402).
However, he acknowledged that the renewal of Arabic literature, which lay at the heart of that Arabo-Islamic culture, should be grafted with the literatures of other nations, European arts, and modern thought, through translation (“Taṭʻīm al-Adab al-ʻArabī” 1861). Denouncing philistine calls for a revival of a pharaonic Egypt at the expense of an Arab Egypt, he believed that modern culture, in its spirit, draws on Islam and Christianity, and in its literature on Arab and Western literatures, and in its science on purely European mentality. But unlike Riḍā, whose ultimate objective was a united Arabo-Islamic nation, al-Zayyāt’s focus was primarily on an Arabo-Islamic Egypt that would assimilate Arab and Western cultures, along with the Islamic, Christian, and Pharaonic within a predominant Egyptianness. As a disciple of Muḥammad 'Abduh, Egyptian nationalism that was grounded on a multivocal and multilingual culture, featured prominently in his liberal thought and discourse. He unreservedly believed that such nationalism should be propped against Arabic literature that would be rejuvenated through the translation of a “dynamic” Western literature and culture as a vehicle for modernity (Tageldin 226). Al-Zayyāt’s a syncretic worldview of a “supra-Egyptianism”[7] encompassed Egyptian nationalism and Arab-Islamic cultural identity without excluding Western culture, which – for him – was vital for the desired “reform and revival of the indigenous heritage” (Gershoni and J. Jankowski 145).
The two clusters in Figure 7 reflect parallel probability rates, with cluster 70 encompassing a more inclusive paradigm of reciprocal cultural exchange between East and West. The corresponding spiking in both clusters during critical moments in the history of Egypt, the Arab world, and the world in general reflect a constant interest in nurturing cultural hybridity as a main prop for an Arab Egyptian identity that embraces a synthetic Weltanschauung. In his article, “Shabāb al-'Irāq fī Miṣr”, al-Zayyāt proclaimed Arab unity, comparing it to the unity of the Muslims nation, as a means to resist foreign occupation and induce a religious, cultural, and political revival. Like Riḍā, he believed that Islam is the system that eventually unites the Arab (321), knowing that – he stressed - Islam inclusively advocated freedom and civility for all. This blend of Arabo-Islamic and revolutionary reform persisted in al-Zayyāt’s discourse on identity, sustained by an anticolonial defense of “freedom, fraternity and equality” (the motto that would be reiterated years later during the January 2011 Revolution in Egypt), in “Cairo, Jerusalem and Damascus” alike (“Tārīkhun Yathūr” 201–02).[8] This same synthetic approach to nationalism, in its local (Egyptian) sense, was a continuation of al-Manār’s two-fold objective of assimilating modern (European) sciences and warding off European hegemony. This synthetic identity narrative that embraced European constitutionalism and democracy and dismissed European (British) colonization features prominently (see Fig. 8) in cluster 43, with a probability rate of 0.08485. It is also reflected in the reciprocal translational interplay between Arabic, Latin, and French (considering al-Zayyāt’s personal experience in France) as represented in cluster 46, where the probability rate is 0.05513. This hybridized construction of national identity based on language and culture is yet counterpoised with an identity narrative that focused purely on the Arabo-Islamic sense of the nation, which drew mostly on religious and territorial nexuses. Cluster 60 (probability rate of 0.06281) accentuates this discursive formation of identity. In this narrative, al-Risālah drew on Islam and Muslim nations, including both Arabs and Indians and on Arabic language and culture as the basis for a collective sense of identity, where the East was posited against the West or the rest of the world (mainly Europe and the United State at that time).
Throughout the nearly three-decade run of the al-Risālah magazine, the three topics represented by clusters 43, 46, and 60, witnessed a rise, especially during critical moments in Egyptian history, including the 1936 Anglo-Egyptian treaty and (later) its unilateral abrogation by the Wafd government in 1951, the Arab war against the Israeli occupation of Palestine in 1948, and eventually the Egyptian Revolution of 1952.
Even with the introduction of a racial element in the identity equation with the Israeli occupation of Palestine, al-Zayyāt – and al-Risālah in general – maintained an anti-racist voice, where Egyptianness was depicted as a collective identity that transcends religious and ethnic boundaries.
The Jews in al-Zayyāt’s national identity discourse
The mention of the Jews in al-Risālah is largely shaped by the anecdote introduced by al-Zayyāt in a 1947 article (“Ḥasan, Murqus, Cohīn” 1421). It is a story of a Muslim, a Christian, and a Jew. The Muslim Ḥasan, a Shakespearean Antonio, seeks to borrow 500 pounds from the Shylock-like Jew, Cohen, through the mediation of the Christian broker, Muqrus. Ḥasan intends to donate the money to the Palestinian cause, which provokes Cohen into refusing to lend the money. al-Zayyāt’s argument was that, although some people would claim that the Jews in Egypt were fellow Egyptians and brothers to the Arabs and that the Jewish Rabbi (Haim) Nahum (1960-1972) said, “the Jews of Egypt are Egyptians, not Zionists” (1421) still all Jews believed that the Promised Land was theirs and that they would own lands between the River Nile and the Euphrates, as stated in Genesis. The final word of the Jew in the parable was that the three terms “Religion, Race, and Homeland” only meant the same thing, sustaining the same cause (1421). This stereotypical representation of the Jews finds its roots in Arabo-Islamic history, where the Jews have been depicted as unprincipled, usurious moneylenders and as blacks. In 1947, a writer argued that the roots of the modern Palestinian crisis under Jewish occupation could be traced back to the machinations of the Jew ‘Abdullāh ibn Saba’, the Jewish Arab dubbed “Ibn al-Sawdā’” (‘son of the black womanʼ) and the “first Zionist,” who managed through conspiracies to murder Caliph ‘Uthman and “undermine the (Muslim) rule in Medina” (al-Afghānī 1400–02). However, this ideologically nurtured tone did not last long in the magazine, considered a bulwark of Egyptian liberal democracy against a then-soaring European totalitarianism and Arab authoritarianism.[9] The racism of the German and Italian regimes was seen by al-Zayyāt (and other authors such as Muḥammad ʽAbd Allāh ʽInān, Khalīl al-Hindāwī and ʽAbd al-Razzāq al-Sanahūrī) fascism constituted a real threat to liberal democracy, which advocated social, political, and cultural pluralism. This was why the magazine engaged in deconstructing Nazi racist arguments through critical analysis of its manifesto, Hitler’s Mein Kampf. (Anonymous, “Ḥawla Kitāb” 1413; Anonymous, “Maṣdar Al-Hitlarīyah” 1775–76). Likewise, al-Zayyāt would fiercely denounce Mussolini’s fascism as represented by the Italian occupation of Abyssinia, “the last free fort in Africa,” in what he described as the battle between the East and the West, or the European colonization of enslaved eastern nations (“Qaḍīyat al-Ḥabashah” 1421-1422). He even maintained that Egypt would not benefit from joining the Geneva League of Nations, which was no more than a mask for bloody colonialism and a farcical “guise for colonial powers to prey on the Eastern nations” and deprive them of their freedom in the name of “European civility and refinement” (“Miṣr wa ʻUṣbat”). Al-Risālah writers could also distinguish between racial discrimination practiced against the Jews in Germany and the Zionist occupation of Palestine. Al-Zayyāt would advocate Jewish rights against Nazi racial ideology (Aryanism and anti-Semitism) in Germany[10] and countermanded Zionist racism in Palestine. He maintained that Nazi anti-Semitic policy against the Jews contradicted humanity and civility ("Uqtulū al-Jū’" 800), and saw Nazism as synonymous with despotism, where people – such as Aryan Germans – stooped to a bestial level, relinquishing their moral principles ("Usbū’ Mahmum" 1561-1562). He equally denounced Mussolini’s “bloody barbaric fascism” and imperialist bestiality in Abyssinia, which was being sustained by the tacit compliance of other imperialist Western countries, in an act of sheer “racism” and manifest “chauvinism” (“Qaḍīyat al-Ḥabashah” 1241-1242, “Khaybat al-Madaniyyah” 1721-1722). He viewed Hitleran Nazism as a threat, not only to the Jews but to “all monotheistic religious traditions – Judaism, Christianity, and Islam” and also to “secular human civilization” (“Jarīrat al-Nāzīyyah” 1927).[11] Acerbically flouting Hitler’s Nazi racism, al-Zayyāt compared Hitler to a false prophet who claimed his Mein Kampf to be a holy book. Drawing on this religiously hued tirade of Hitlerʼs and his book, al-Zayyāt dismissed such Aryan racist and supremacist discourse as opposed not only to Judaism but also to Christianity and to Islam, whose message was one of “humanism, compassion, and love” (1928). Despite al-Zayyāt’s earlier admiration of Hitler’s positive domestic performance, especially in reforming the economy, he did not hesitate in denouncing the man’s hubristic authoritarianism (1928).
According to al-Zayyāt, Palestine, the sanctuary of the three heavenly religions (Judaism, Christianity, and Islam) was subdued by “Titus (Flavius’; European) vanquishing colonialism and Judas’ (Judaic) greedy investment” after having been “purely Arabized”(“Yā lallāh” 1241). So, the Jews occupying Palestine were the descendants of the Wandering Jew who had denied Jesus shade and food (taunted him) and who were thus cursed by Jesus, doomed to roam the earth until the Second Coming. Thus, al-Zayyāt asserted, attempting to dwell the Jews among other people meant acting “against nature and belying Jesus’ prophecy” (1241). He built his argument about Arab Palestine against world Jews who had rallied to “insolently wage war against the Arabs in Palestine,” being driven by religious and nationalist motives, and backed by “Jewish bankers” and “English arms factories”. That was why he turned to both the Arabs and the Muslims on the basis of both religious and ethnic bonds with the Palestinians (1242).[12] The graph in Figure 9 features the main cluster 65 on Jews, Judaism, and Zionism in al-Risālah.
Since the Jews-related topics in the 50- and 100-keys stemming gives us only one cluster, we expand stemming to 500 keys, knowing that determining the number of topics is a preprocessing step. As a result, we get four clusters, where the topics on Jews range from the coexistence of the Jews and the Muslims in Medina, through the acquittal of the Jewish French officer, Dreyfus, and the oppression of the Jews in Europe, the “Protocols of the Elders of Zion”, (Lionel de) Rothschild’s role in helping the British government purchase Khedive Ismail’s Suez Canal shares, secret Jewish associations, Theodor Herzl’s schemes, the Partition Plan (for Palestine), the British mandate on the difference between Judaism and Zionism (clusters 497, 241, 117, and 216, with probability rates of 0.00785, 0.0049, 0.01155, and 0.01078, respectively). Yet, in the dominant two clusters (10 at 0.07304 and 65 at 0.02803, keyed through a 50-cluster stemming and a 100-cluster stemming, respectively), the main thread addresses Arabism, Judaism, Zionism, the Torah, the East, territory, and unity of the Arabo-Muslim nations. Figure 10 is a detailed visualization of the probability rates of cluster 65 (in a 100-cluster stemming), compared with the average rates of other relevant clusters (in a 50- and 500-key stemming). It reflects a relative rise in 1936, coinciding with the 1936–39 Arab Revolt in Palestine, spiking in the WWII-years, and then peaking in 1948, with the Partition Plan.
Like Riḍā, the religiously oriented al-Zayyāt drew on the notion of Shura ('consultationʼ) as the proper mode of governance, where there was no place for authoritarian Nazis such as Hitler, nor for “racist fanaticism” or “anti-Semitism,” which was then taking root in Germany (“Naẓarīyat al-Jins” 1758-1759).
However, in al-Zayyāt’s discourse on (Egyptian) nationalism, factors such as 'race,ʼ 'ethnicity,ʼ and `racial affiliationʼ were meaningless, since national identity draws on common language, culture, and historical experience. He believed 'raceʼ was a social construct that built on temporal and environmental conditions, and that the characteristic elements of a nationality were `socio-cultural,ʼ including language, culture, values, sentiment, and religion. Hence, he considered the Persian Badīʽ al-Zamān (also known as Bediüzzaman) as Arab, the Swiss Rousseau as French (“Firʻawnīyūn Wa-ʻArab!” 3).[13] In this sense too, Egyptian 'Aṣabīyah transcended communal (religious, sectarian, or ethnic) partisanship into a patriotic sense that involved both historical (Pharaonic, Arab, and Coptic) and territorial. It derived from al-Ṭahṭāwī’s definition of Waṭanīyyah ('patriotic love of homelandʼ).[14] This open or more liberal national concept transcends the exclusivist Egyptianism, which was grounded in territoriality, into – à la Gershoni and J. P. Jankowski (1995) – a “supra-Egyptian” conceptualization of national identity. The same pan-Arabist, pan-Islamicist discourse was also upheld by Rashid Riḍā, which largely reflected the dominant sentiment at the time (Gershoni and J. P. Jankowski 28). Gershoni notes that al-Zayyāt “strove to forge an Egyptian Arab national identity that would be integrated into the broader Pan-Arab nationalist framework” (83). At a local level, small states, or “small fish” in al-Zayyāt’s words, should unite in a confederate union, in the American model, to protect themselves from “the big sharks”, such as Hitlerist Germany, Mussolinist Italy, or Stalinist Russian (“Fashal al-‘Aql!” 482). Hence, the Arab and Muslim nations should unite to defend themselves and to ensure their peace. This call for an Islamically hued pan-Arab union, similar to American confederacy, sustained by a synthetic blending of the traditional and the modern, spirituality of the East, and material scientism of the West, represented the main paradigm in the identity discourse of both Riḍā and al-Zayyāt. It was representative of the mainstream dialogue on Arabo-Islamic identity during the inter-war and post-war periods, largely shaping the Nahḍah discourse in the Arab world and still finds echoes at the present time.
Al-Zayyāt represented the future progressive version of Riḍā. Just as they rejected nativist exclusivity and purism, they managed to distinguish between (national) identity assertion and assimilation of Western scientific and industrial progress without slipping into the trap of blind mimicking of the colonizer or passivist Westernization. Al-Zayyāt compared passivist Westernization to “mental bondage,” which is more vicious than “physical bondage” (“al-Thaqāfah” 122). For them both, “selective imitation” that did not contradict Eastern spirit or values was the key. This is why al-Zayyāt denounced Ataturk’s Westernized recreation of the state at the expense of the Arabo-Muslim nation, faith, and culture (“Ila ayn yusāq” 362). For him, European civilization was intrinsically materialistic and violent, and thus should be met with a revival of Eastern spirituality or cosmopolitan humanism.
Like Riḍā, al-Zayyāt pragmatically advocated a pluralist national (Ummatic/statal) identity that drew on the social virtues of monotheistic religions and embraced (Shura-like) democracy. Only then, he maintained, could people of different races and ethnicities enjoy fraternity and equality. Like Riḍā too, al-Zayyāt concluded that Egypt and the rest of the Arab-Muslim world should side with the Allies, “the democratic camp,” in their fight against the Nazis, pragmatically deferring the fight against these very colonial powers as a second priority (“Jarīrat al-Nāzīyah” 1928).
Conclusion
This paper illustrates the integration of thematic qualitative research and topic modeling, presenting an example of how these two approaches can be blended in Arab studies. Such a methodology has the capability to pave the way for innovative research forms that leverage both the advantages of human interpretation and automated processing. We conducted a thorough analytical examination by considering the identified paradigmatic outlines revealed through distant reading and topic modeling. The goal was to delineate comprehensive or overarching patterns that offer fresh perspectives for approaching two major Arab magazines in the first half of the twentieth century, both on an individual and collective basis. This article tries to challenge Orientalist periodization that entrenches essentialist Western ideas about the Arabo-Islamic East, by tracing the routes of continuity in the Arabo-Islamic intellectual tradition of reform. It has sought to induce an epistemological shift beyond the long history of colonial monopoly. Through topic modeling, we have captured the main representational paradigm or discursive framing of Arabo-Islamic identity during inter-war and post-war Egypt, with a specific reference to magazine articles written by Riḍā and al-Zayyāt, in al-Manār and al-Risālah, the two leading literary/cultural platforms at the time. We have addressed such discursive praxis as a cultural continuum, rather than separate moments in Egyptian history. Blending digital (distant) and close analytical readings of relevant articles, we have nuanced the almost settled views of both luminary figures in the Arab Nahḍah. Indeed, a broader analytical lens would help us transcend the cultural and identitarian binaries of Egypt, which is frequently grappled as Pharaonic, Islamic, Arab, Middle Eastern, or even European. In addition, we have attempted to frame the legacy of Riḍā and al-Zayyāt as a hybridizing force that aimed to formulate a collective identity through (re)appropriation of modernist cultural legacy as integral to an Arab and Egyptian identity and thus avoiding purism (nativist Egyptianist) and exclusion. Our discussion of high probability clusters on topics such as language, culture, and race, shows the two intellectuals as truly reflecting the anti-imperialist spirit of their age. They worked on linking the past to the present, and the East to the West. In their assimilationist publishing enterprises, they induced a cultural revival that nurtured the intellectual Nahḍah, which in turn produced a hybrid knowledge informed by both Arabo-Islamic and European cultures.
Data repository: https://doi.org/10.7910/DVN/6BJUJN
Acknowledgement
This article was made possible by NPRP grant NPRP10-0115-170163 from the Qatar National Research Fund (a member of Qatar Foundation). The project of "Computational Study of Culture: Cultural Analytics for Modern Arab and Islamic Studies” is led by Dr. Eid Mohamed. The findings achieved herein are solely the responsibility of the authors.
The two magazines were individual initiatives that stopped with the passing of their owners and main editors.
^Utilizing computer-assisted analysis techniques derived from computational linguistics and computer science to explore and compare extensive text corpora to identify recurring patterns^ ^or dominant topics.^
For a broader contextualization of the term, see Hannah Scott Deuchar, ‘“Nahḍa”: Mapping a Keyword in Cultural Discourse’, Alif: Journal of Comparative Poetics 37 (2017): 50–84.
Covenanted non-Muslim minority (Jews or Christians) living in a Muslim majority country.
Riḍā vehemently denounced France’s attempts to exclude the Berber from the bounds of Islam. Comparing such Christianization attempts to the British attempts to Judaize Palestinian Arabs, he insisted that the Berber are part of the Arab-Muslim territory and culture through their belief in Islam and adoption of Arabic as their official language. See “Iṣrār” (309).
Figures such as Riḍā and al-Zayyāt — and not unlike other Arab nationalists following the Napoleonic invasion of Egypt — turned to the Arabic language as “the primary criterion in defining the cultural and sociopolitical identities of the Arabic-speaking peoples” (Suleiman 64–65) This recourse to the Arabic language in nurturing a collective sense of national identity helped in transcending ethnic and religious boundaries.
For more details on the definition of supra-Egyptianism, see Gershoni and Jankowski (1995).
The article addresses the 1936 general strike in Syria.
See for instance articles such as al-Zayyāt (“Maʽrakat” 2118-2119), Muḥammad ʽAbd Allāh ʽInān, “al-Fāshistiyyah,” 849, and “Azmat al-Dīmuqrāṭiyyah,” 528; “Aḥlām al-salām wa-kayfa inhārat fī-l-khamsat ʽashr ʽāman?”, al-Risālah, 21 October 1935, 1687-1689.
On German anti-Semitism, Aryanism and racial ideology, see al-Zayyāt (“Nazariyyat” 1758-1759) and "Bayna " 197-198.
The article is thoroughly discussed in Gershoni (231-232).
Here, al-Zayyāt used the term “Asabiyyah,” introduced by Ibn Khaldūn (1902).
Though we focus on al-Zayyāt’s articles in al-Risālah, other writers engaged in a deconstruction of racist arguments, including Zākī (“al-ʽUnsūriyyah”) and Muhammad (“al-Siyasah”).
On al-Tahtawi’s definition of Egyptian patriotism, see Colla ( 2007).









__judaeo-christi.png)